西部网关于申报2025年度陕西新闻奖作品的公示

时间:2026-02-27 11:46:34  来源:西部网  ©原创

分享到微信朋友圈

打开微信,点击 “ 发现 ” ,使用 “ 扫一扫 ” 即可将网页分享至朋友圈。

西部网关于申报2025年度陕西新闻奖作品的公示

西部网2026年2月27日具体公示内容如下

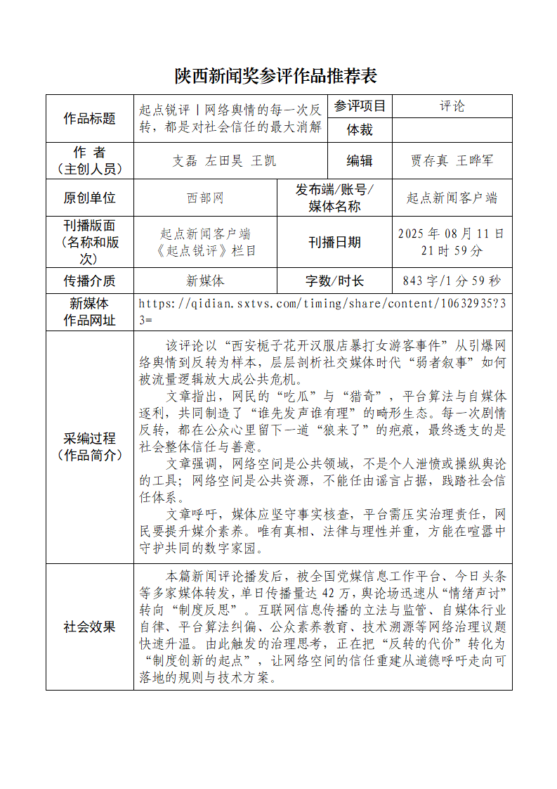
按照相关通知要求,经由单位领导及编辑记者代表组成的评委会集体评议,拟推荐《起点锐评|网络舆情的每一次反转,都是对社会信任的最大消解》等10件作品参评2025年度陕西新闻奖。现将相关作品推荐表进行公示(推荐表附后)。

公示期为2026年2月27日至2026年3月4日。如有异议,请在公示期内通过电话029- 85258415反映。

西部网

2026年2月27日

具体公示内容如下:

1c17f19054a0779ec4a4238e22c1dee2.png

86eaced71ee2183681f0ffd107e60819.png

24005e6f7192bbc602e56d40da72fc6e.png

c9eb1ab1e4b721d0be2a6ebdb49a83ac.png

45acc442e23985826d2ae74770a8ec56.png

cee835b28c7109c86488376f5860a6a8.png

126da658a535395ac9ffd3e9a6d384f3.png

48cc04570e215448a3c2a70266fb774c.png

1c241b43c6e2966e219a95ac94afa155.png

1ad01698c58893b5cddacaf07b7d11e3.png

编辑:韩睿

网站简介 |  本网动态 |  友情链接 |  版权声明 |  我要投稿 |  联系我们 |  工作邮箱 | 不良信息举报 | 中国互联网联合辟谣平台
本网站法律顾问:陕西洪振律师事务所主任 王洪
陕ICP备07012147号 互联网新闻信息服务许可证:61120170002
信息网络传播视听节目许可证:2706142 陕公网安备 61011302000103号
地址:陕西省西安市长安南路336号 联系电话:029-85257337(传真) 商务电话:029-85226012 投稿邮箱:news@cnwest.com
Copyright ©2006- 西部网(陕西新闻网) WWW.CNWEST.COM, All Rights Reserved.